PS-02
Použití
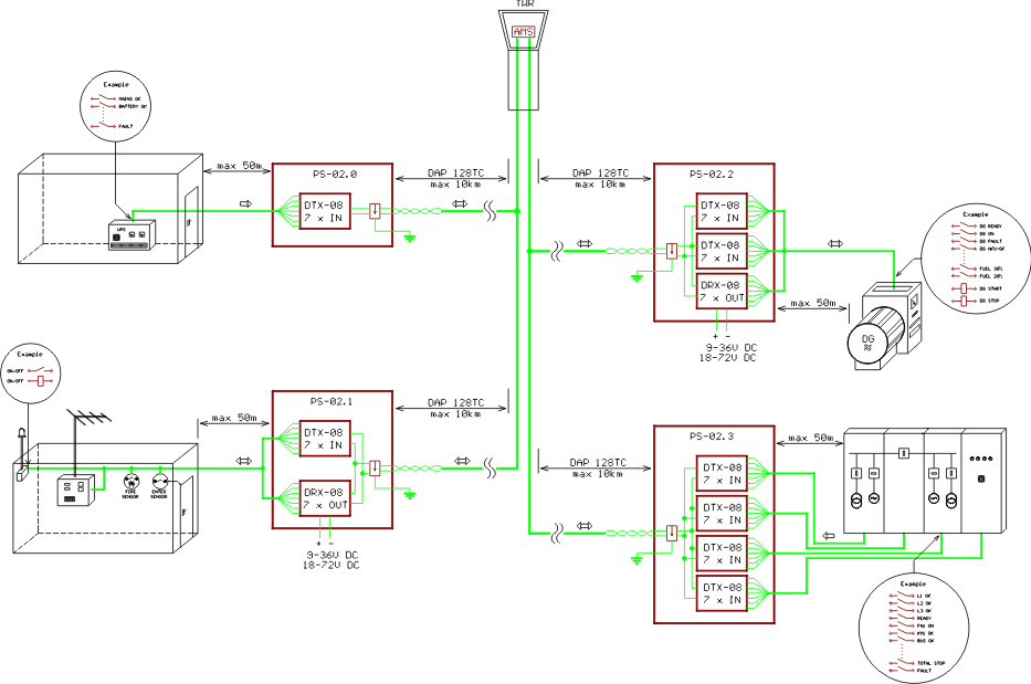
- dálkové monitorování a ovládání různých technologických zařízení (rozváděče, dieselgenerátory, UPS, energetická zařízení, ochrana objektů, radionavigační zařízení atd.) pomocí přenosového systému DAP 128TC
Soubory ke stažení
pdf Katalogový list (1.54 MB)Popis/vlastnosti
- nahrazuje skříň SU-24B.RT v místech s menším počtem signálu
- možnost montáže na stěnu budov a kontejnerů, nebo přímo do zařízení (například rozváděčů)
- čtyři základní velikosti
- modifikace dle speciálních požadavků zákazníka
- modulární provedení umožňuje jednoduchou a rychlou opravitelnost
- snadná diagnostika
- vysoká spolehlivost a nízké nároky na kvalitu sdělovacího kabelu
- přenáší data na vzdálenost až 10 km po jednom páru sdělovacího vedení bez potřeby modemů nebo opakovacích zesilovačů
- monitorovací obvody pracují bez napájecího napětí (ideální pro monitorování záložních zdrojů a stavu energetické sítě)
- ovládací obvody pracují v širokém rozsahu napájecích napětí (9–36 V, nebo 18–72 V)
- obsahuje přepěťové ochrany přenosové linky a napájení
I/O moduly obsažené v jednotkách PS-02
- Modul DTX-08
- 7 binárních výstupů (spínání kontaktem)
- napájení z přenosové linky
- spotřeba 0,005 W
- Modul DRX-08
- 7 binárních výstupů
- napájecí napětí 10–30 VDC
- spotřeba 1 W
- Modul DBO-02
- přepěťová ochrana přenosové linky
- napájecí zdroj pro DRX-08
- Modul DRT-24
- 14 binárních galvanicky oddělených vstupů 12–48 VDC
- 7 binárních galvanicky oddělených výstupů (kontakt)
- napájecí napětí 10–30 VDC
- spotřeba 2 W
- sériová komunikační linka RS 232 nebo RS 485


